image-20201118215640667IN3制造运营平台

安灯管理用户手册

角色与功能

用户角色 涉及事务 参考章节
产线操作员 平板安灯异常的发起
产线的班组长、线长 平板安灯异常的发起、安灯一级响应、安灯异常的签到、解除、结案
异常处理人员(一般是各类异常的一级响应人员) 安灯一级响应、安灯异常的签到、解除、结案
各部门的部门经理(例如质量、采购、工艺、设备、IT) 安灯二级响应、安灯异常的签到、解除、结案
车间主任、工厂厂长 安灯三级响应、安灯异常的签到、解除、结案
安灯系统管理员 安灯模块的各种配置、异常结案的关闭
安灯看板 各级管理人员

功能清单大纲

image-20201229193735829

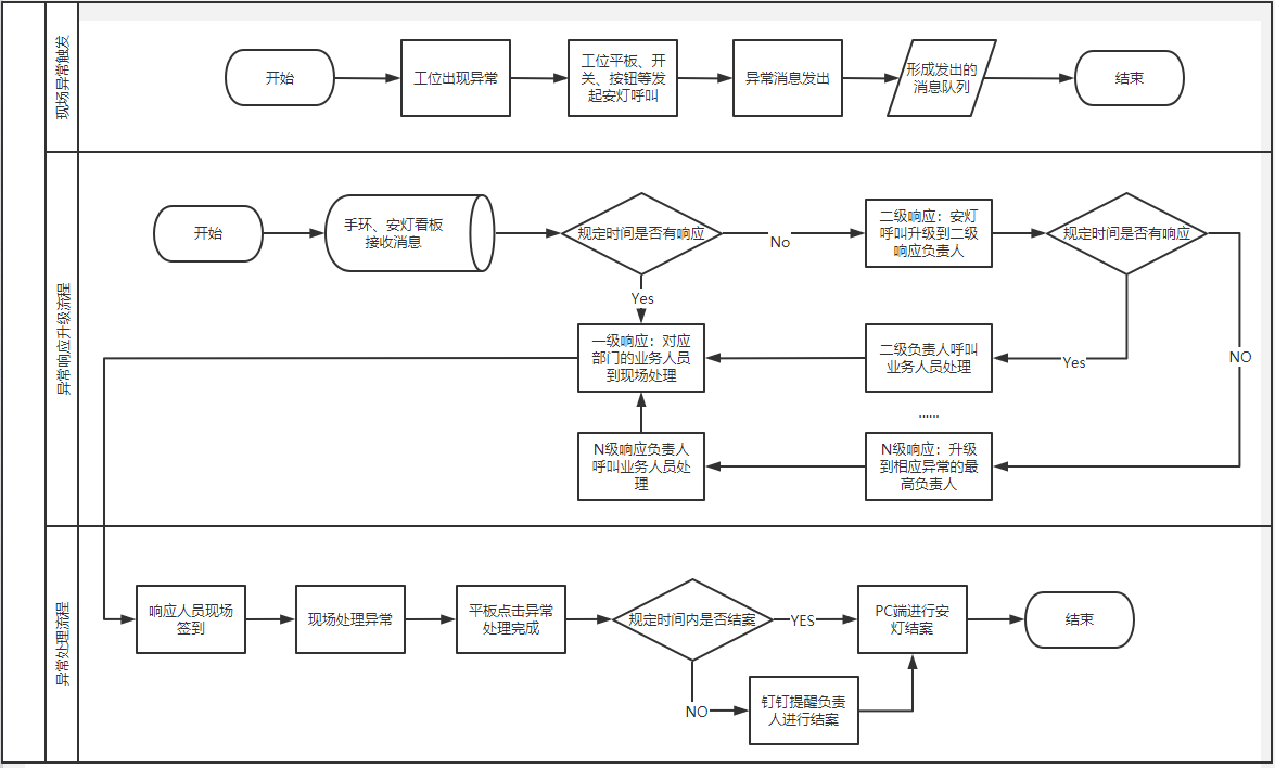
安灯系统的流程图

image-20201120141210295

1、当产线操作工需要帮助,直接按下工位平板的安灯按钮,激活安灯系统,红灯亮起。该信息通过操作安灯手环将信息发布出去,提醒相关响应人员注意。

如果操作工可以判断问题类型,则在选择相应的类型。如果操作工无法确认问题,使用安灯呼叫班组长,班组长需要在第一时间赶到现场与操作工分析确认异常原因,若无法解决问题,班组长再次发起安灯呼叫响应人员。

2、对应响应部门的工作人员同时会在手环上收到安灯异常的请求,同时会通过钉钉接收到异常消息的推送;

3、位于产线附近的安灯看板、对应各响应部门办公室的看板也将高亮显示安灯异常的信息;

4、采用逐层报警机制,具体的报警升级机制的级数以及要求的响应时间可以后台配置,推荐使用三级响应机制:若安灯报警在一段时间内无人响应(一级),将会升级报警至部门负责人(二级),乃至总经理(三级),保证异常状况迅速有效得到处理;

5、响应人员到达现场后,需在工位平板上进行签到操作,系统记录签到时间,安灯红灯转为黄灯,表示问题在处理中;

6、在相关的响应人员排除异常后,需在工位平板上进行解决操作,系统记录解决时间,安灯黄灯转为绿灯,表示异常已排除;

7、相关响应人员回到办公室后,需要在电脑上通过系统做出结案,若一定时长(具体的时间可配置)内无结案信息提交,该人员会收到提醒(提醒的形式可以在系统中,钉钉、邮件、短信、企业微信),提醒其在电脑上通过系统做出结案;

8、最终会根据安灯响应时间、处理时间、安灯问题的类型和发生的次数生成安灯报表,供后续的分析使用;

安灯异常的状态流转

image-20201120160114195

安灯一共有5个状态:未签到、解决中、已解决、已结案和已关闭。其中未签到是指工位平板发出了安灯异常呼叫,相应的业务人员还没有到现场进行签到;解决中是指相应的业务人员已经赶到现场进行了签到,但还在异常的排除中还没有点击安灯异常的解除按钮;已解决就是指已经解除了安灯异常,需要进行安灯的结案。异常原因与平板端的设置的异常按钮保持一致。对于处于未签到状态的安灯异常信息,则不显示签到人;对于已经签到的安灯异常,则显示签到人。对于状态为未签到、解决中、已解除的异常,都可以进行关闭的操作,而已结案的异常不能进行关闭。

© 2016-2022 苏州慧工云信息科技有限公司 版权所有 all right reserved,powered by Gitbook文件修订时间: 2021-07-28 21:37:21

results matching ""

    No results matching ""